Select Destination
Site Search
About this Site
Chat
Grower Diaries
Home
How To...
In the News
In the Patch
Links
Merchandise
Message Board
N.E.P.G.A.
Odds and Ends
Photo Gallery
Pumpkin Cam
Seeds
Weigh-offs
What's New
World Records
Grower Diaries
Entry Date
Nick Name
Location
Thursday, December 26, 2024
Altitude (to)maters (Scott)
Colorado
Entry 317 of 319
Grower Diary Menu
Back to Previous Page
Show Full 2024 Diary
List Other Grower's Diaries
Submit to Your Own Diary
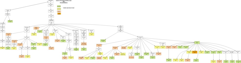
A secret little project I've been working on.
Top of Page
Questions or comments? Send mail to Ken AT bigpumpkins.com.
Copyright © 1999-2026 BigPumpkins.com. All rights reserved.